Product Management Bottleneck


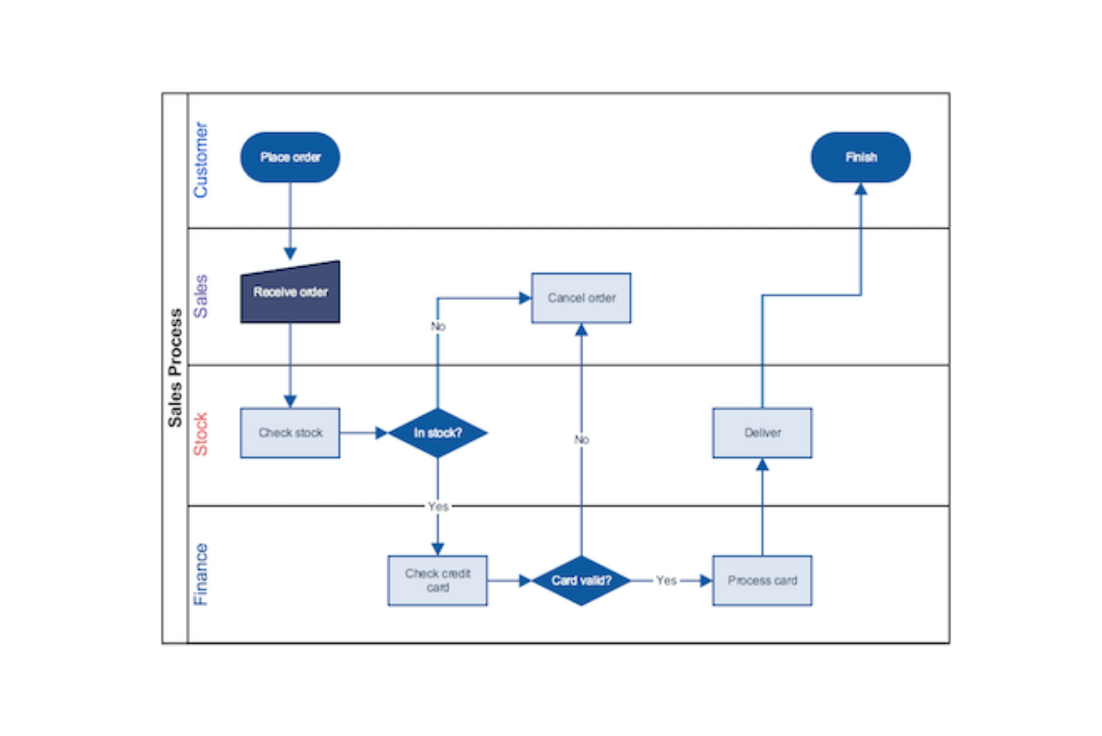
Swimlanes Diagram

User Journey Diagram
If you have been working with a design and development team and trying to coordinate with the client, you know it is not short of a battle between vampires and ware wolves. Each team potent with their own strengths, but also bearing a fatal flaw that makes them vulnerable to the other’s attack. Maintaining a design flow that is in sync with the developer’s functionality is a designer’s full moon night and to create a functional dimension that not only works well but can appease the designer (yep, no one’s thinking about the user yet) is the developer’s wooden stake.Too much? Okay, see that’s why you need diagrams. To simplify what I just said, well, putting together the developers’ requirements and the designer’s ideas in a coherent way and to communicate them effectively to the client.
Product Management Funnel

Information and Awareness Silos



